Receive task

80 фото

Receive task. Net send.
Receive task. Outlook Error cannot send this item.
Receive task. Аутлук ошибка.
Receive task. Synchronization failed.
Receive task. Outlook ошибка 0x8004010f.
Receive task. 0x80190194 адресная книга.
Receive task. Outlook Error. Outlook ошибка 0x8004010f. Send as Outlook. Outlook you cannot access this right Now как исправить.
Receive task
Receive task. Send as Outlook. Send and receive. TCPLISTENER send and receive Bitmap. TCPLISTENER send and receive image.
Receive task. Send and receive. Qt dialog progress.
Receive task
Receive task. Аутлук ошибка. Аутлук ошибка входа появляется окно.
Receive task. Ошибка Outlook. Аутлук ошибка. Outlook ошибка отправки или получения. Ошибка принятия сертификата Outlook.
Receive task. Аутлук ошибка. Send and receive. TCPLISTENER send and receive image.
Receive task. Send task BPMN. BPMN task Types. DMN нотация. Camunda DMN.
Receive task. Camunda BPMN. BPMN task. Send task BPMN. BPMN условие.
Receive task. Ошибка Outlook. Аутлук ошибка. Send as Outlook. Error sending the message.
Receive task. BPMN. Camunda Modeler иконка. Camunda forms example. Camunda logo.
Receive task. Outlook ошибка отправки или получения.
Receive task. Шлюзы в BPMN 2.0. Event based Gateway BPMN. Событийный шлюз (event-based Gateway). Эксклюзивный шлюз BPMN.
Receive task. Бизаги моделлер. Bizagi process Modeler. Bizagi process Modeler 2.6. Bizagi примеры.
Receive task. Как Остановить выполнение программы в Python. Celery Python.
Receive task
Receive task. Celery task queue. Priority_queue как инициализировать. Queue перевод. Task queue image PNG.
Receive task
Receive task
Receive task. Camunda BPMN. Camunda Modeler иконка. Terminate процесс camunda. Excamad camunda.
Receive task
Receive task. Типы шлюзов в BPMN. Uml BPMN. Шлюз XOR BPMN. Шлюзы в BPMN 2.0.
Receive task. Send task BPMN. BPMN task Types.
Receive task. Модель BPMN 2.0. Бизнес процесс BPMN 2.0. Бизнес-процесс в нотации BPMN. Диаграмма в нотации BPMN.
Receive task
Receive task. Worksheet_change excel. Worksheets vba excel. Receive task это. Как сделать Скриншот таблицы в excel.
Receive task. Значок полученного сообщения.
Receive task. Значки напоминалки. Reminder icon. Reminder. Remind me icon.
Receive task
Receive task
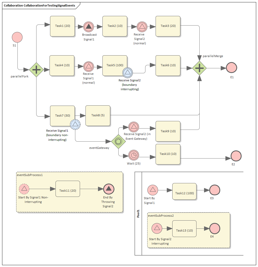
Receive task. Процесс приготовления яичницы BPMN. Сигнал в BPMN. Бизнес процесс приготовления яичницы. Событие сигнал BPMN.
Receive task
Receive task
Receive task. Gadget calculate task.
Receive task. Uml BPMN. Диаграммы uml, BPMN. BPMN ATM. Разница между BPMN И uml.
Receive task. Linux Visio. Omnigraffle.
Receive task. Схема celery. RABBITMQ схема работы. Celery worker. Django Redis celery.
Receive task. Celery схема работы. Django Redis celery. Celery Python. Celery логотип.
Receive task. Celery Python. Python task 3-17. From Math Import.
Receive task. TASKRABBIT.
Receive task. Easy Redmine. Easy task. Redmine 10c. Task ID PNG image.
Receive task. BPMN task. Service task BPMN. Visual Paradigm BPMN. Сервер BPMN.
Receive task. Интерфейс в стиле стимпанк. Steampunk game UI. Стимпанк элемент интерфейса. Steampunk меню.
Receive task. Отличия task от thread. Отличие get от receive. Разница между. В чем разница между.
Receive task
Receive task. Edit task. Таск менеджер топ. Creative task.
Receive task. Launch Mode activity. LAUNCHMODE Android activity.
Receive task. Таск мессенджер.
Receive task. Revision 2 класс. Английский revision 2 класс. Set yourself a target. Yourself a target.
Receive task. Used to tasks. Positions tasks html.
Receive task. Simple TCP. TPC IP. IP sinflari. Compatible layering System.
Receive task. Quickbooks Reviews. Expensify Скриншоты.
Receive task. Автоквест. Автоквест точки. Автоквест задания. Автоквест фото.
Receive task
Receive task
Receive task. Redmine. Система заявок Redmine. Redmine help Desk. Help Desk системы обзор.
Receive task. ПРОФЬЮЗ таск РАН. Таск мессенджер. Task HSE.
Receive task. Apache flink.
Receive task. Cegid.
Receive task. BPMN таймер. BPMN пиццерия. Событие таймер BPMN. BPMN заказ пиццы.
Receive task. C# RABBITMQ.
Receive task. Установка METATRADER 5 на Linux. METATRADER 5 haqida malumot.
Receive task
Receive task. Диаграмма классов uml библиотека. Ер диаграмма библиотека. Библиотека диаграмма класса. Диаграмма классов ИС библиотека.
Receive task. Delegation of Control Wizard.
Receive task. Таск менеджер. Задача в таск менеджере. Таск менеджер приложение. Таск менеджеры список.
Receive task
Receive task. Flowable BPM. BPMN workflow engine. Flowable UI. BPM engine.
Receive task. Activity диаграмма. Project Management diagrams. Network diagram Project Management. Flow Project.
Receive task
Receive task. Факторинг картинки. Факторинг для бизнеса. Факторинг презентация. Услуги иллюстрация.
Receive task
Receive task. Windows task Manager. Таск менеджер виндовс. Диспетчер задач 8. Диспетчер задач Windows 8.1.